15vip太阳集团官网
学校主页
本站首页
招生计划
历年分数
录取查询
网上报名
招生咨询
太阳官网
招生快讯
普通高考
单独招生
专升本
中高职贯通
高本贯通
招生章程
普通高考
单独招生
院系专业
智能制造技术学院
能源与汽车工程学院
建筑工程学院
数字商贸学院
会计金融学院
旅游人文学院
农牧工程学院
食品药品学院
信息工程学院
联系我们
单独招生
当前位置:
本站首页
>>
引导页
招生快讯
>>
单独招生
>> 正文
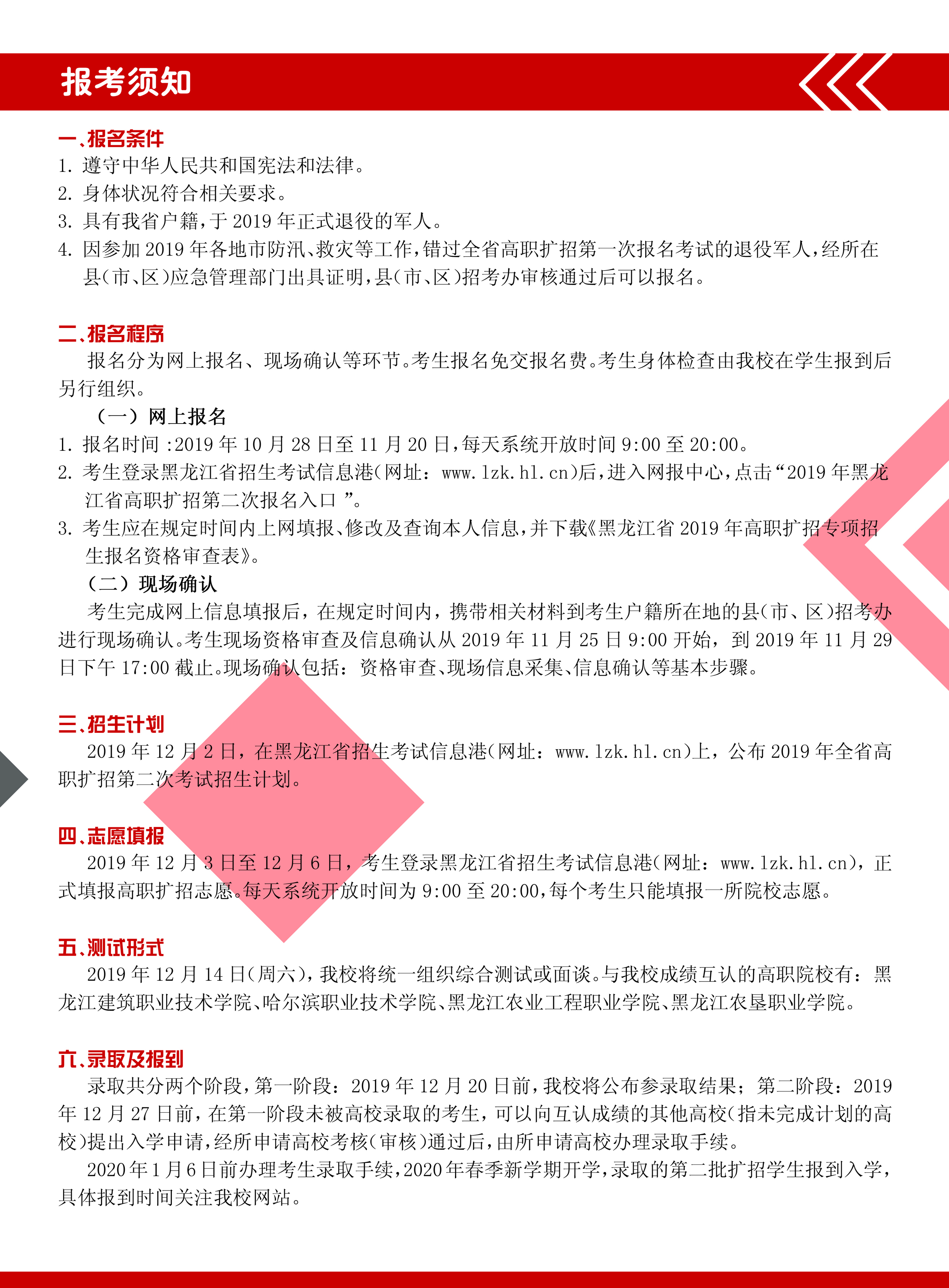
15vip太阳集团官网2019第二次扩招简章
供稿单位: 发布日期:2019-11-14 点击数:
附件【
2019第二次高职扩招.rar
】已下载
次
附件【
15vip太阳集团官网高职扩招第二次招生专业计划.xlsx
】已下载
次